首页
热门推荐
征集大赛
评审公示
赛事发布
成功案例
当前位置:
首页
>>
评审公示
>>
工业产品揭晓
>>
文创设计
>> 正文
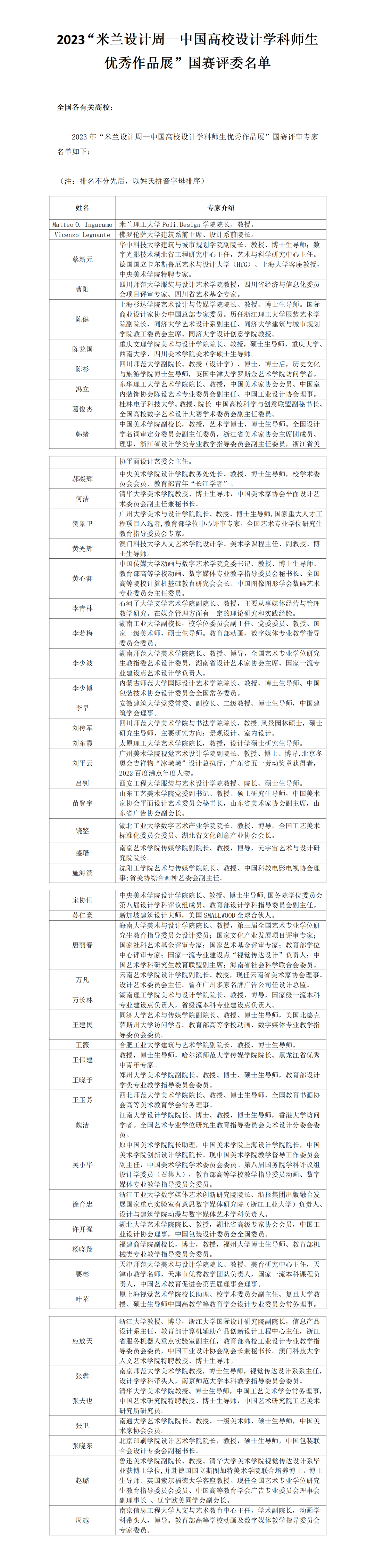
第七届米兰设计周中国高校设计展国赛评委名单公示
浏览量:
10716
次   发布时间: 2023-06-16
米兰设计周高校设计展
国赛评委名单
https://mp.weixin.qq.com/s/J8AHU6N1h4HhlhYLLAYg3Q
上一篇:
2023全国联合毕设奖入选名单公示
下一篇:
2023全国青年设计师大赛学术委员会重磅集结
顶部