越西县越西河流域河道综合治理工程概念设计方案征集公告
第一部分 征集说明
1.项目说明
1.1 项目名称:越西河流域河道综合治理工程(一期)总体设计概念方案
1.2 征集人:越西县砂石资源开发有限责任公司
1.3 项目背景
越西地处四川省凉山彝族自治州北部,是文昌文化发源地,古为南方丝绸之路“零关古道”要塞。县内有彝、汉、藏、回等十多个民族,是一个以彝族为主体的多民族聚居县。
越西河为尼日河一级支流,大渡河二级支流。该河发源于越西县西南部小相岭新乡波莫村境内,流经马拖、中所、越城、新民、乃托镇,于裤裆沟口汇入尼日河,对城市有着至关重要的影响。长期以来越西河沿岸土壤流失严重,使越西河本身防洪排涝调节功能减弱,越西河河道的综合治理及周边环境规划是当前的一项重要工作。其次,越西河道两侧道路、路灯、景观等基础设施欠缺,绿化率低,沿河景观风貌差。项目区现状呈现以下特点:
(1)河段淤积严重,河道行洪通道受到影响;
(2)城巿居民生活污水和垃圾排入河中,两岸边坡上垃圾成堆,河水受到污染,严重污染河水,影响生活环境;
(3)项目区段堤防基本为土质边坡,防洪标准5年一遇至20 年一遇,土质边坡段堤防岸坡冲毁严重,边坡垮塌,遇汛期将有部分段农田损毁严重。
1.4 征集目的
本次征集的目的在于集思广益,通过邀请优秀的设计机构,科学布局越西河道流域综合治理方案,提升河道承灾能力、美化沿河景观风貌、优化交通基础设施布局,达到促进区域经济、社会全面协调发展,实现人与自然和谐发展的目标。
1.5 设计范围
本项目规划范围涉及4段河道综合治理、沿线绿化及配套设施(主要包括4座桥及滨河绿化带、节点的基础设施建设)。具体设计范围和设计要求详见概念设计阶段设计内容简述。
2.征集规则
本次征集工作分为三个阶段进行:第一阶段为公开报名及遴选入围阶段;第二阶段为概念方案设计及评审阶段;第三阶段为设计整合阶段。
2.1 第一阶段——报名及遴选入围阶段
2.1.1报名条件
本次征集活动接受联合体申请,联合申请人不超过2家。独立申请人或联合体须满足以下条件:
2.1.2应征资料的组成
(1)报名表(见附件 1);
(2)具备独立法人资格的公司简介;
(3)有效的营业执照(或商业登记证明)复印件;
(4)企业资质(工程设计市政行业甲级及以上资质;工程设计水利行业甲级及以上资质);
(5)申请人近5年类似项目证明文件,并提供以下证明材料:
(a)优胜奖或中标通知书或设计合同盖章签字页复印件;
(b)设计作品的相关照片(完工项目)或效果图(在建项目);
(c)本项目主创设计师及设计团队情况介绍,需提供:主创设计师及设计团队人员简介、个人职业资质证明文件;
(d)企业法人授权委托(法人身份证明、授权委托书、法人及被授权人的身份证明)(复印件加盖鲜章)
(e)以设计联合体名义报名的,应提交所有联合体设计机构共同签署的“设计联合体协议书“(详见附件2),并明确牵头设计的主体单位(正本,加盖公章);
(f)其他申请人认为有必要提供的材料。
申请人如为联合体,成员单位需分别提供上述资料、填写报名表;以上所有资料均需加盖单位公章并签字。
2.1.3应征资料的递交
以上应征资料打印装订成册,文本A4尺寸,提交1份正本(须加盖公章)及7份副本,并于2022年5月25日17:00前递交至以下地址:越西县滨河路为农服务中心6楼(邮编616650),收件人田学清(13882471841),同时请将应征资料电子文件通过互联网邮箱发送至邮箱地址:564007189@qq.com。
应征资料文件以最终收到的纸质文件为准,在截止时间以后收到的应征资料文件将被拒绝并退回给申请人。本次征集不接受网上报名,应征资料逾期送达或者未送达的,征集人将不予受理。2.1.4遴选入围方式征集人将依法组建遴选评审委员会,由遴选评审委员会结合应征机构的行业声誉、业绩、拟投入项目的团队、资质或有关设计许可等资料进行综合考虑,遴选设计机构入围,进入第二阶段的概念方案设计。
(1)遴选投票
遴选评审委员会在审阅应征机构的报名资料后,将进行论证沟通,然后进入独立投票环节,投票采用记名投票,按得票多少,从应征机构中选出不少于2家入围设计机构。
(2)入围名单确认后,征集人将通过电子邮件或电话的方式分别通知入围的设计机构,并向入围设计机构发放基础资料。入围设计机构也可自行到征集人处当面领取。入围设计机构得到通知后,在规定时间内向征集人提交《参与确认函》的扫描件,并最晚须在踏勘现场时将参与确认函提交征集人。
(3)设计机构在递交了《参与确认函》后,若因非不可抗力因素中途退出或最终放弃参与的,征集人有权拒绝该机构参加征集人后续的其他任何建设项目。
2.2 第二阶段——概念方案设计及评审阶段
入围设计机构根据设计要求进行总体概念方案设计,并按要求提交成果文件。
2.2.1方案评审
为确保本次征集活动公平、公正、公开、择优,结合本次方案征集具体情况,评审流程及规则如下:
(1)评审委员会:征集人依法组建方案评审委员会,成员由省、州、县相关部门或企业技术代表、各级领导干部组成。
(2)评审方式:本次采用明标的方式进行评审,即设计机构进行现场汇报(须由设计机构的主创设计师汇报方案),评审委员会对汇报内容进行现场问询后,召开研讨会交流沟通。
(3)投票方式:方案评审委员会采用记名投票法,充分讨论后进行独立投票,得票最多的为第一名,即为获得优秀成果奖的方案。
(4)评审流程
1)、评审要求
评审小组将对入围设计机构的成果文件的时效性、完整性等进行评审,未通过评审的成果文件视为不符合征集要求,征集人将拒绝支付未通过初步评审的成果文件的设计机构设计补偿费,初步评审内容如下:
a、设计成果必须满足征集文件的基本要求,内容表达必须做到完整,成果文件达到本次征集设计工作深度及要求。
b、设计成果正本必须经设计机构或设计联合体各方签章方为有效。
c、每家设计机构只允许提交1个设计方案,且所有设计成果内容必须按时一次性交齐。
d、所有成果文件如若被 2/3以上的评审委员会成员认为成果文件非原创、已经发表过,或经 2/3 以上评审委员会成员认为与其他同类作品雷同的,将被视为无效。无效设计成果由设计机构在收到通知后的7日内取回,征集人不予支付设计补偿费,逾期未取的无效设计成果,由组织机构作报废处理。
2)、方案阐述
按入围设计机构的抽签顺序进行方案阐述,评审委员会结合入围设计机构的设计成果进行综合比较,从设计整体理念、经济指标、功能使用、外观风貌等方面进行评审。
3)、投票表决
本次方案征集评审采用投票表决的方式进行评定,评审委员会成员进行记名投票,最终得票最多的为第一名,将获得优秀成果奖。其余机构提交的方案评定为有效成果的,获得入围奖。
2.3 第三阶段——概念方案设计整合阶段
入围机构提供的设计图纸、相关文件、资料、方案等项目成果,由获得优秀成果奖的机构负责,按照专家评审意见对全部入围方案进行整合优化,直至通过征集人评审后确定为最终设计方案。
3.征集活动日程安排
4.设计优秀成果奖及补偿费的支付
4.1 设计优秀成果奖及补偿费入围设计机构在提交符合征集文件要求的成果后,获得优秀成果奖的机构将获得150万元的设计费,其余机构将分别获得30万元的设计补偿费。4.2 其他设计机构参加本次征集活动的所有费用(含差旅住宿费)均自行承担,且应自行负责在工作过程中的安全责任。
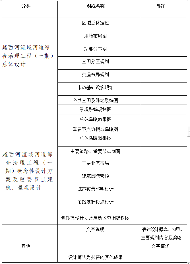
5.概念设计阶段设计内容简述
(1)河道综合治理
①观音河口段综合治理:治理河道长度约 3.98km,建设内容包括:建筑工程 397022.60m³,排水管涵 1420.00m³,取水工程 5991.34m³,金属结构设备安装1项,临时施工工程1项(含围堰工程、施工场外供电、施工交通工程、施工房屋建筑工程、其他施工临时工程);②越西河段综合治理:治理河段长度约为 26.13km,建设内容包括:建筑工程1992913.42 m³,排水管涵 3252.98m³,金属结构设备安装 1 项,临时施工工 程 1 项(含围堰工程、施工场外供电、施工交通工程、施工房屋建筑工程、其他施工临时工程);③瓦岩沟段综合治理:治理河段长 4.1km,建设内容包括:建筑工程182385.93 m³,排水管涵 1项,临时施工工程 1 项(含围堰工程、施工场外供电、施工交通工程、施工房屋建筑工程、其他施工临时工程)。
(2)越西河交通设施及配套绿化 (规划区内)
①文蔚桥:东西走向,桥梁全长 72m,建设内容包含土石方、桩基、下部结构、上部结构及其他工程。②青云桥:东西走向,桥梁全长 84m,建设内容包含土石方、桩基、下部结构、上部结构及其他工程。③文华桥:文华桥东西走向,桥梁全长 82m,建设内容包含土石方、桩基、下部结构、上部结构及其他工程。④文府桥:文府桥东西走向,桥梁全长 68m,建设内容包含土石方、桩基、下部结构、上部结构及其他工程。⑤滨河绿化带:占地面积 212.65 亩,主要建设内容包括道路、水体、景观绿化、配套基础设施及水电等。
(3)越西河段河岸基础设施(规划区外):
流转集体用地 195 亩,建设池畔渔影 51 亩(含防腐木、鱼塘、生态停车场、绿化、行人吊桥、景观桥及景观构筑);花海田园39亩(含防腐木、生态停车场、绿化、花海及花海教堂、景观导视及景观水电);自然课堂23亩(含防腐木、生态停车场、绿化、稻田、景观导视、景观小品及景观配套设施);稻田蛙鸣82亩(含防腐木、稻田面积、草垛凉亭及景观导视)四项景观节点。 6. 本次征集活动成果文件要求6.1 设计成果内容
7.知识产权及相关法律7.1 由征集人提供的资料、软件和其他物品,其所有权(包括版权)等合法权益归征集人所有。未经征集人书面同意,设计机构不得擅自使用或交由任何第三方使用前述资料、软件和其他物品,否则,设计机构应承担由此产生的所有责任并赔偿征集人因此遭受的所有损失。7.2 入围3家设计机构提供的设计图纸、相关文件、资料、方案等项目成果的知识产权均属于征集人,征集人均可对以上成果进行运用、整合等。7.3 设计机构保证提交给征集人的策划设计图纸、相关文件、资料、方案等项目成果以及实现该成果所使用的必要方法,不侵犯征集人和任何第三方的合法权益(包括但不限于专利权、商标、著作权、厂商标识、服务标记、商业秘密、公民的肖像权等),否则,设计机构应承担由此产生的所有责任并赔偿征集人因此遭受的所有损失。7.4 所有参加本征集活动的设计成果署名权归设计机构所有,但所有设计成果在评审后不退回设计机构。征集人及设计机构均不得将设计方案用于本项目以外的任何项目。7.5 在公布评审成果后,征集人可通过传播媒介、专业杂志、书刊或其他形式无偿使用设计单位的成果文件,评价、展示、宣传咨询成果。
8.保密原则8.1 公开发布信息后,直到提交最终设计方案为止,凡属于对征集文件的审查、澄清、评价和比较的有关资料以及优胜候选人的推荐情况、与评审有关的其他任何情况均应严格保密;任何有关的信息和资料均不得向设计单位或上述工作无关的人员泄露。8.2 征集人、组织单位及评审专家在收到设计机构提交的成果文件后,应做好相应的保密工作。评审活动结束前任何人员或机构未经征集人或政府有关部门许可,都不得以任何方式披露、公开或展示成果文件,否则将追究其相关法律责任。
9.争议解决本征集活动相关文件、合同履行中若发生争议,双方应友好协商解决;协商不成时,采用仲裁方式解决争议,仲裁机构为凉山州仲裁委员会。 10.其他10.1 中选单位确定后,征集人不对未中选单位就评审过程以及未能中选原因作出任何解释,同时亦不退还成果文件。未中选单位不得向评审小组人员或其他有关人员索问评审过程的情况和材料。10.2 征集人保留更改活动日程安排的权利。如有改动,将至少提前 3天通知。10.3 设计机构需确保其项目负责人和主要设计人员始终参与本设计工作。10.4 如符合专业条件的应征机构或者对征集文件作出实质响应的应征机构不足2家,征集人将终止或重新组织本项目征集活动。10.5 征集文件的解释权属于征集人。10.6 参加本次征集活动的设计机构均视为承认本征集文件所有内容。 11.联系方式
邮寄地址:
越西县滨河路为农服务中心6楼(越西县砂石资源开发有限责任公司)
收件人及电话:
田学清 13882471841
电子邮箱:564007189@qq.com
越西县砂石资源开发有限责任公司
2022年5月16日
附件:
来源:越西县融媒体中心
https://mp.weixin.qq.com/s/n6uylF66hq4dzOBcbi6WOA
